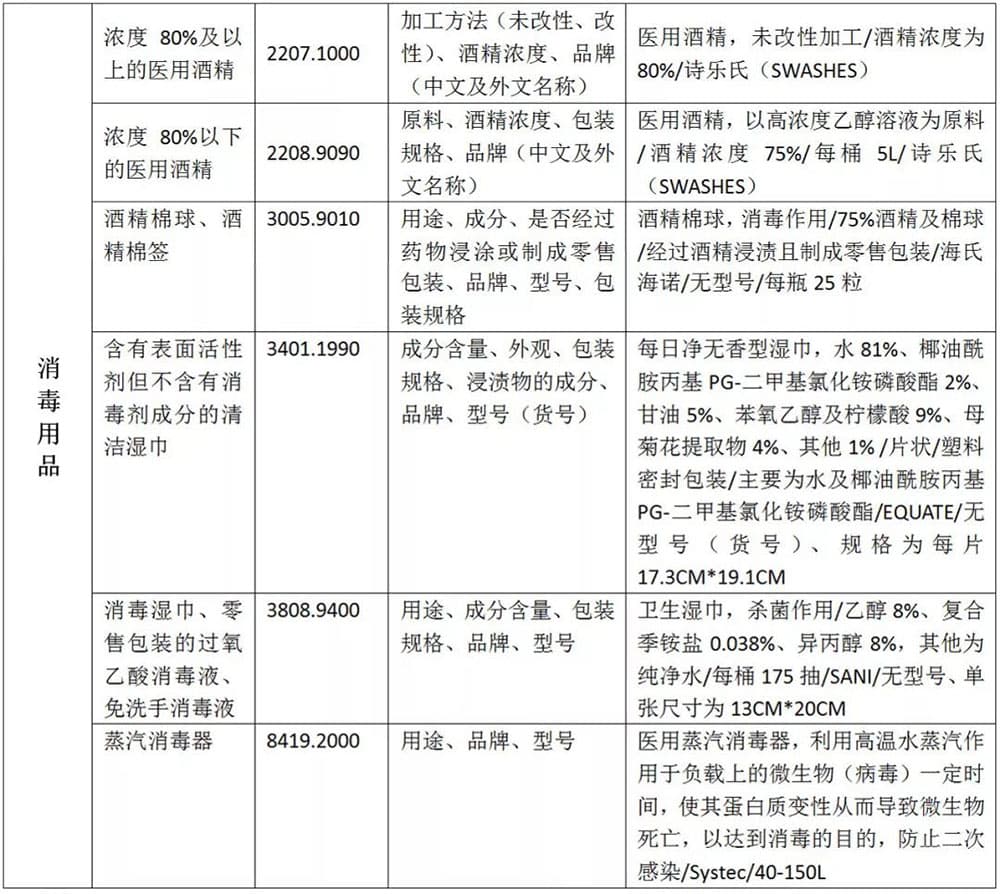
面对国内新型冠状病毒肺炎疫情,为满足国内疫情防控需求,努力打赢疫情防控狙击战,来自国内外的爱心人士和企业纷纷伸出援手,组织进口大量疫情防控物资,而为便于大家更加便捷、准确地完成申报,保障疫情防控物资顺利通关,华平国际货代根据2020年版《中华人民共和国海关进出口商品规范申报目录》整理汇总了主要疫情防控物资的商品规范申报内容,供大家参考。




以上为疫情防控物资进口申报相关的信息资料,疫情面前,大家团结一心、共抗疫情,而我们国家如今在重大异常事故方面的应急能力已今时不同往日,火神山、雷神山的建立堪称“中国速度”,凭借着国家以及全国人员的共同努力,相信我们一定能安稳度过;华平国际货代也将继续在我们擅长专业领域方面为国献力,提供免费的通关申报以及咨询服务,欢迎来询!